Державний університет інформаційно-комунікаційних технологій
XS
SM
MD
LG
XL
XXL
Державний університет інформаційно-комунікаційних технологій
Державний університет інформаційно-комунікаційних технологій

Адреса:
03110, Україна
м. Київ, вул. Солом'янська, 7
Контактна інформація:
Консультаційний центр (Приймальна комісія):
Телефон: (044) 249-25-91,
Телефон: (066) 227-46-60
Відділ документообігу
Телефон / факс: (044) 249-25-12
Відділ медіакомунікацій
Телефон: (099) 109-41-23
Державний університет інформаційно-комунікаційних технологій
  
Укр.
 
Select lang
        
           Пошук    
  
Укр.
 
Select lang
12:11, 16-03-2026

В ДУІКТ відбувся захист науково-дослідної практики магістрів кафедри Інженерії програмного забезпечення

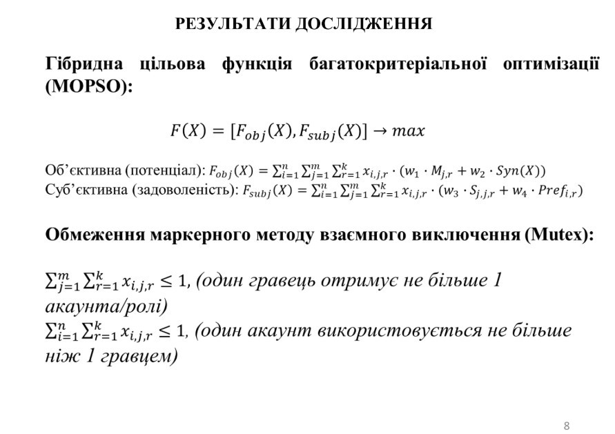
У березні 2026 року на кафедрі Інженерії програмного забезпечення ДУІКТ відбувся захист науково-дослідної практики магістрів, яка тривала з 2 по 27 лютого. Студенти-магістри представили результати своїх досліджень, що охоплювали широкий спектр тем, пов'язаних із сучасними методами та технологіями в галузі інформаційних технологій.

Під час захисту магістри продемонстрували свої навички в аналізі наукової літератури, участі у науково-дослідній роботі кафедри, підготовці наукових публікацій за темою наукового дослідження, що дозволило їм глибше зрозуміти актуальні проблеми та тенденції в інженерії програмного забезпечення та розпочати роботу над кваліфікаційною роботою магістра.

Практика відбувалася під керівництвом досвідчених викладачів кафедри, які надали цінні рекомендації та підтримку в процесі дослідження.

Захист став важливим етапом у підготовці магістрантів до професійної діяльності, адже він не лише перевірив їхні знання, але й сприяв розвитку критичного мислення та навичок презентації. Викладачі кафедри Інженерії програмного забезпечення відзначили високий рівень підготовки студентів та їхню здатність до самостійної наукової роботи.

© При повному чи частковому використанні матеріалів сайту ДУІКТ гіперпосилання на сайт https://duikt.edu.ua/ обов'язкове!
Читайте також

Абітурієнту

Штучний інтелект
Штучний інтелект
Календар подій
День відкритих дверей
Дізнатись більше
Переглядів: 89
Ознайомча екскурсія

Запрошуємо Вас щоп’ятниці о 15.00